Le concepteur américain de caméras de cinéma professionnelles RED avait créé la surprise vendredi 7 juillet dernier en annonçant le lancement l’an prochain de son premier smartphone, l’Hydrogen One. Il ne s’agit pas pour RED de concurrencer les Apple, Samsung et autres, mais de développer une interface de commande pour ses caméras vidéo. L’argument le plus intriguant de l’Hydrogen One est son écran, à priori capable d’afficher une image stéréoscopique (3D en langage vernaculaire) de grande qualité sans l’usage de lunettes. Mais au-delà des spéculations quant aux technologies aux commandes de l’écran, c’est surtout le smartphone en tant que hub de contrôle qu’il convient d’analyser. Car l’Hydrogen One est aussi conçu comme une interface modulaire, un genre de centre de contrôle que l’on peut empiler sur d’autres éléments compatibles pour constituer rien de moins qu’une caméra de cinéma.
RED, un ADN modulaire

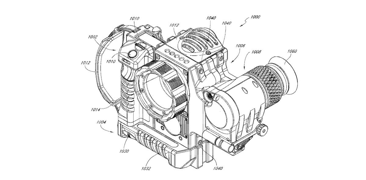
Selon les images – certaines très précises – du brevet de l’Hydrogen One, l’écran « 3D » n’est pas l’argument principal du terminal, mais bien son aspect modulaire. Selon les différents diagrammes de RED, qui présentent différents usages, l’Hydrogen One a surtout comme force de se greffer à plusieurs modules pour permettre aux vidéastes de se composer leur caméra. Une modularité qui a toujours caractérisé RED qui commercialise, depuis ses débuts, des caméras à la carte – choix du capteur, écran de contrôle, systèmes d’alimentation, enregistreurs, etc.
RED n’a pas l’apanage de cette modularité, elle s’est imposée d’elle-même lorsque les vidéastes ont réalisé que les appareils photo grand public pouvaient être transformés en caméras de cinéma. L’arrivée du 5D Mark II en 2008 fut la première étape : le rapport qualité d’image/prix du reflex de Canon était imbattable, mais son ergonomie photo ne collait pas aux usages de la vidéo. Des constructeurs d’accessoires se sont alors transformés – voire même sont apparus – pour proposer des équipements permettant de transformer un appareil grand public en une machine professionnelle : enregistreurs externes (Atomos), loupe pour écran (Zacuto), cages de soutien, etc.
La seule différence est que RED conçoit et commercialise des caméras développées pour être modulaires et maîtrise ainsi tous les éléments. Une stratégie qui lui a permis de se faire rapidement faire place face à des maîtres comme ARRI ou Sony par exemple.
De la bonne connexion entre les éléments

Les différents scénarios visuels présentés par RED dans son brevet vont de la caméra professionnelle gros format à la caméra portative. Dans toutes les situations, l’engin est constitué de « tranches » matérielles enfichées les unes dans les autres. Ce qui pose le défi de la bonne circulation des informations entre toutes les pièces électroniques. L’annonce de RED parle ainsi d’un nouveau « bus » de communication informatique qui devrait être capable non seulement de faire parler tous les éléments entre eux, mais aussi d’être taillé pour les évolutions futures. La qualité de l’interface de l’Hydrogen One et la cohérence du système seront bien évidemment des éléments clés de sa réussite, car pouvoir déplacer “le cerveau” d’un corps caméra d’un appareil à l’autre est une promesse extrêmement ambitieuse. Mais son existence sur un plus long terme s’appuiera surtout sur la bonne conception du bus de circulation des données.

Il faut attendre le courant de l’année 2018 pour voir à quoi ressemble non seulement l’Hydrogen One, mais aussi l’évaluer dans son écosystème. Si la sauce prend, le monde de la vidéo pourrait connaître un nouveau coup de fouet comme à la sortie de l’EOS 5D Mark II de Canon en 2008. Mais il faudra pour cela que RED arrive à prouver qu’une caméra hyper modulaire a plus d’avantages que les caméras monobloc, qui reviennent en force après une longue période de mode reflex. Un défi de taille.



👉🏻 Suivez l’actualité tech en temps réel : ajoutez 01net à vos sources sur Google, et abonnez-vous à notre canal WhatsApp.

